衰老是一种自然现象,其特征是生物体的稳态和适应性的时间依赖性丧失,最终导致系统性紊乱而走向衰亡。表观遗传改变是衰老的重要原因,在人类和模式生物中的衰老相关研究显示,随着年龄的增长,DNA损伤和突变、基因组不稳定性、DNA甲基化模式、组蛋白修饰和染色质重塑等方面将发生全局变化。
值得一提的是,端粒缩短是衰老的关键标志之一。端粒是染色体的末端结构,有助于保持其稳定性。当端粒变得非常短或被修饰时,它们会触发持续的DNA损伤反应,从而导致细胞衰老,即细胞释放炎症因子的现象,这些炎症因子会导致组织损伤,从而促进衰老和癌症。
2024年6月21日,美国德克萨斯大学MD·安德森癌症中心 Ronald DePinho 教授团队在国际顶尖学术期刊 Cell 上发表了题为:TERT activation targets DNA methylation and multiple aging hallmarks 的研究论文。
该研究确定了一种小分子化合物,可以恢复端粒酶逆转录酶(TERT)的生理水平,逆转生物体衰老。在衰老动物模型中,恢复TERT水平可减少细胞衰老和组织炎症,刺激新神经元的形成,改善记忆力,并增强神经肌肉功能,从而增加力量和协调性。
这项研究表明,在临床前模型中,通过将端粒酶恢复到“年轻”水平可以显著减少衰老的迹象和症状。如果这一发现在临床研究中得到证实,将会对阿尔茨海默病、帕金森病、心脏病和癌症等年龄相关疾病产生积极治疗意义。

端粒酶(Telomerase)是一种负责延长端粒的核糖核蛋白复合物,可维持端粒长度和基因组完整性。虽然端粒酶对正常健康组织的细胞活力至关重要,但其活性水平在大多数体细胞中受到严格调控。这主要是由于端粒酶的核心催化亚基——端粒酶逆转录酶(TERT)的表观遗传沉默。TERT的表达水平会随着年龄的增长而不断降低,特别是在自然衰老或阿尔茨海默病和其他年龄相关疾病发生时。
Ronald DePinho 实验室此前表明,在体内使TERT基因失活,会导致过早衰老,并且可以通过TERT再激活来逆转。不仅如此,他们还观察到,激活TERT可以使神经元和心脏细胞等不可再生的细胞恢复青春活力。基于此,研究团队推测,TERT除了合成端粒之外还有其他功能,并且总体端粒酶水平在衰老过程中很重要。
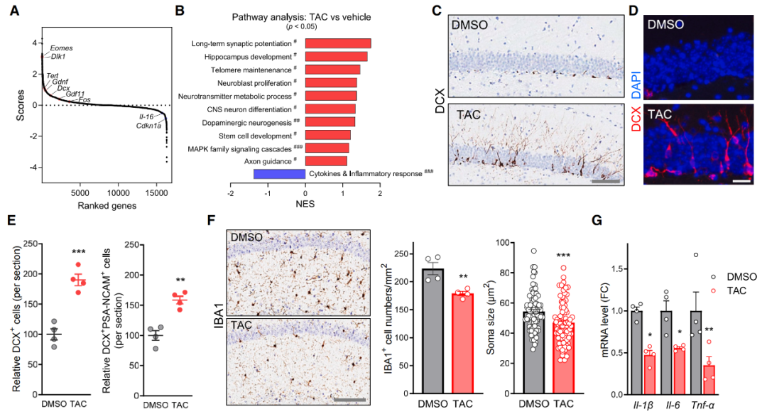
在这项最新研究中,研究团队旨在开发一种恢复TERT水平的药物,他们通过对超过65万种化合物的高通量筛选,发现了一种小分子TERT激活化合物(TERT activator compound,TAC),该化合物可以增强人和小鼠成体体细胞中的TERT转录,使其恢复到在年轻细胞中的生理表达水平,促进端粒合成,减少了端粒处的DNA损伤信号,从而逆转细胞衰老。

通过高通量筛选发现了一种小分子TERT激活化合物
在相当于75岁以上老人的衰老小鼠模型中,为期六个月的TAC治疗导致海马体(记忆中心)中新神经元的形成,并改善了它们在认知测试的表现。此外,参与学习、记忆和突触形成的基因的表达水平也有所增加。不仅如此,TAC还改善了肌肉功能,包括协调性、握力和速度,逆转了肌肉减少症——肌肉质量、力量和表现随着年龄的增长而自然恶化。

TAC在体内可以减弱不同的衰老特征
进一步研究阐明了TAC介导的TERT上调的机制——TAC能够与调节多种基因的转录因子复合物相互作用,并控制其活性。例如,激活MEK/ERK/AP-1级联反应,上调TERT转录。TAC还通过上调DNMT3B介导的启动子超甲基化来沉默p16INK4a的表达。p16INK4a是一个十分重要的衰老相关因子,它在衰老细胞中的表达显著上调,抑制细胞分裂,诱导细胞衰老。

TAC激活MEK/ERK/AP-1级联反应,上调TERT转录
此外,TAC治疗还显著减少了血液和组织样本中的炎症标志物。在大脑中,TAC减轻神经炎症,增加神经营养因子,刺激成人神经发生,保持认知功能,并且没有明显的毒性(包括癌症风险)。
论文通讯作者 Ronald DePinho 教授表示,TERT的表观遗传抑制通过调控参与学习、记忆、肌肉表现和炎症的基因,在衰老开始时的细胞衰退中发挥重要作用。小分子药物TAC可以恢复TERT的水平,消除年龄相关疾病的分子标志物,改善了认知能力和肌肉性能,逆转细胞和生物体的衰老过程。

长期TAC治疗可改善大脑功能衰退
值得一提的是,TAC很容易被身体各种组织吸收,包括中枢神经系统,因此可适用于老阿尔茨海默病、帕金森病和心血管疾病等年龄相关疾病的治疗。当然,还需要进一步的研究来正确评估其在长期治疗策略中的安全性和有效性。
研究模式图
总的来说,这项发表于 Cell 的最新研究强调了TERT在衰老过程中的关键作用,并为小分子药物TAC重新激活TERT以减轻多种衰老特征和相关病理的治疗策略提供了临床前证明,为衰老相关疾病的治疗指明了新方向!
参考文献:
Shim HS, et al. TERT activation targets DNA methylation and multiple aging hallmarks. Cell. 2024 Jul 25;187(15):4030-4042.e13.
来源于【生物世界】
声明:本文仅用于分享,如涉及版权等问题,请尽快联系我们,我们第一时间更正,谢谢!